Przejdź do menu głównego
Przejdź do treści
Przejdź do wyszukiwarki
Mapa strony
BIP Agencji Badań Medycznych Struktura organizacyjna
Biuletyn Informacji Publicznej
Informacja dla osób głuchych
Wersja kontrastowa
Rozmiar czcionki
czcionka normalna
czcionka Średnia
czcionka duża
epuap
Bip.gov.pl
Szukaj
ABM
Agencja Badań Medycznych
Menu
Wyszukiwarka
Wyszukiwarka
Wyszukiwarka
Szukaj
Aktualnie znajdujesz się na:
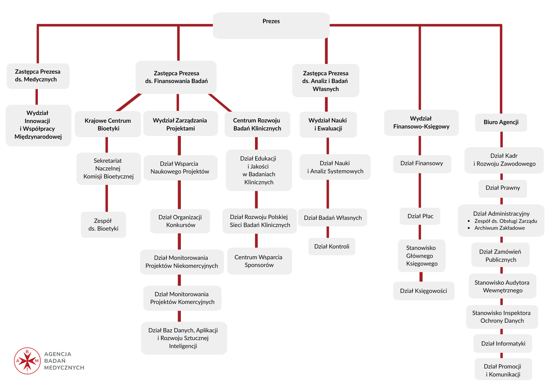
Struktura organizacyjna
Strona główna
Struktura organizacyjna
Struktura organizacyjna
Opcje strony
Powrót
do poprzedniej strony
Drukuj
tą stronę
Generuj PDF
z tej stronie
Metadane
Data publikacji : 13.01.2021
Data modyfikacji : 09.04.2026
Rejestr zmian
Podmiot udostępniający informację:
Agencja Badań Medycznych
Osoba wytwarzająca/odpowiadająca za informację:
Osoba udostępniająca informację:
Osoba modyfikująca informację:
Bohdan Kuliński
do góry